PL89024是一款100V,3A 具有极低电流功耗的降压型DC-DC转换器
一、产品详情
1、产品特征:
-
5V-100V宽范围工作输入电压
-
结温范围: –40°C to +150°C
-
固定3ms内部软启动计时器
-
支持峰值电流限制保护
-
支持使能欠压锁定和热停机保护
-
最小开启和关闭时间低至100ns/200n
-
5µA超低静态电流
-
COT(恒定导通时间控制)控制架构
-
集成0.325Ω场效应管开关支持宽占空比范围
-
1.2V 内部电源基准
-
无需环路补偿器件
-
集成VCC偏置调节器和自举二极管
-
开漏式电源良好指示灯
-
采用ESOP8封装
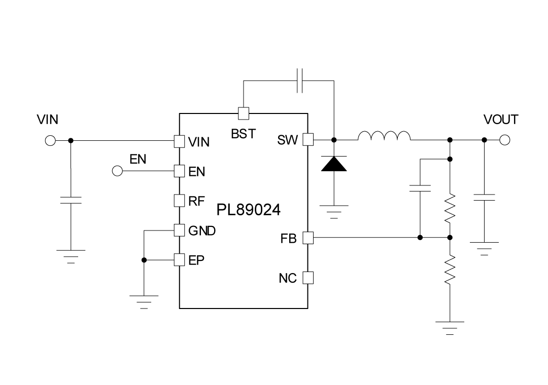
2、应用原理图:
3、产品描述
PL89024是一款异步降压变换器,旨在调节宽输入电压范围,最大限度地减少对外部浪涌抑制组件的需求。最小可控开启时间为100ns,使得大转换比成为可能,能够直接从48V的额定输入降压到低电压,从而降低系统复杂性和解决方案成本。PL89024在输入电压低至5V时仍能正常工作,如果需要,其占空比几乎达到100%,因此非常适合用于宽范围输入电源的工业应用和高电池组数量的电池包应用。
PL89024的开关频率可以从50kHz编程到500kHz,允许根据效率和尺寸进行调节。输出电压可以使用内部1.2V参考电压进行精确调节,以满足低电压应用的需求。保护功能包括用户可编程的欠压锁定、过压锁定和过流保护。在关断模式下,供电电流降至20µA以下。PL89024是汽车信息娱乐应用、通讯总线变换器等的不错选择。
4、典型应用场景
-
电器,电源设备和园艺工具
-
高容量电池组 (电动自行车, 电动滑板车)
-
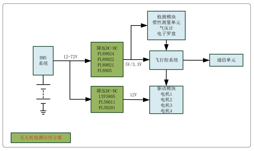
电机驱动装置,无人机,通讯设备
5、封装信息
6、管脚定义和功能描述
管脚功能描述
| 序号 | 名称 | 描述 |
|---|---|---|
| 1 | FB | 电压调节比较器的反馈输入 |
| 2 | RF | 定时编程引脚。一个电阻连接在该引脚和地之间,以设置降压开关的时间。将此引脚悬空时,固定频率为300KHz。 |
| 3 | VIN | 将调节器供电输入引脚连接到高侧功率MOSFET和内部偏置调节器。直接连接到降压转换器的输入供电,使用短且低阻抗的路径。 |
| 4 | BST | 引导驱动电源 |
| 5 | SW | 开关节点内部连接到高侧N型场效应管降压开关的源极和低侧N型场效应管同步整流器的漏极。连接到功率电感的开关节点。 |
| 6 | NC | 请不要连接到任何网络 |
| 7 |
EN/ UVLO |
精度使能和欠压锁定 (UVLO) 编程引脚。如果 EN/UVLO 电压低于 1.1V,转换器处于关闭模式,所有功能被禁用。如果 UVLO 电压大于 1.1V 且低于 1.5V,转换器处于待机模式,内部 VCC 稳压器正常运行但没有开关操作。如果 EN/UVLO 电压高于 1.5V,启动序列开始。该引脚有一个内部 10M 欧姆的上拉电阻,以确保 IC 在 EN 引脚浮空时仍能工作。 |
| 8 | GND | 内部电路的接地连接 |
| 9 | EP | 封装的裸露垫片。没有内部电气连接。将EP焊接到GND引脚,并连接到大铜平面以降低热阻。 |
二、技术文档
| 类型 | 标题 | 上传时间 | 文档下载 |
| 产品规格书(英文) | PL89024_Datasheet_en_R1.0 | 2025/05/29 | PDF下载 |
三、应用方案
| 序号 | 标题 |
| 1 |
电摩托车车充30-65W共享A+C方案
|
| 2 |
无人机电源应用方案
|

