PL89021是一款100V同步降压DC-DC转换器
一、产品详情
1、产品特征:
-
5V-100V宽范围工作输入电压
-
结温范围: –40°C to +150°C
-
固定3ms内部软启动计时器
-
峰值电流限制保护
-
使能欠压锁定和热停机保护
-
最小开启时间低至100ns
-
可调开关频率最大可达2MHz
-
5µA超低静态电流
-
COT(恒定导通时间控制)控制架构
-
集成高侧0.7Ω场效应管和低侧0.34Ω场效应管开关,支持宽占空比范围
-
1.2V内部电源基准
-
无需环路补偿器件
-
集成VCC偏置调节器和自举二极管
-
开漏式电源良好指示灯
-
采用ESOP8封装
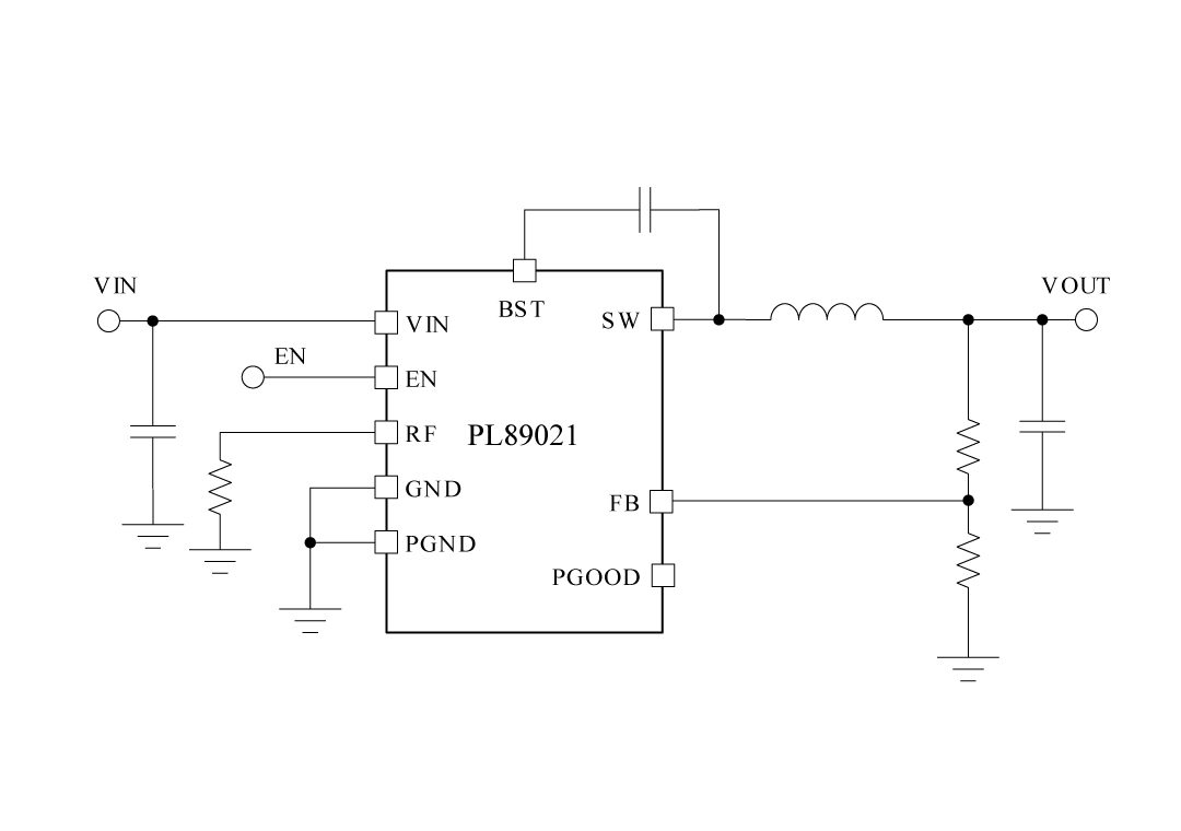
2、应用原理图:
3、产品描述
PL89021是一款同步降压DC-DC转换器,旨在调节宽输入电压范围,最大限度地减少对外部浪涌抑制组件的需求。最小可控导通时间为100纳秒,便于实现大型降压转换比,使其能够直接将48V名义输入压降到低电压电源,从而降低系统复杂性和解决方案成本。PL89021能够在低至5V的输入电压下降期间运行,必要时几乎以100%的占空比工作,非常适合宽输入供应范围的工业应用和高数量电池组应用。
PL89021集成了高侧和低侧功率MOSFET,能够提供高达1A的输出电流。其恒定开启时间(COT)控制架构能提供几乎恒定的开关频率,并具有优异的负载和线路瞬态响应。PL89021的其他特性包括超低静态电流和高轻负载效率、创新的峰谷过流保护、集成的VCC偏置电源和引导二极管、精确的启用和输入欠压锁定(UVLO)以及带自动恢复的热关断保护。开放漏极的PGOOD指示器提供排序功能、故障报告和输出电压监控。
4、典型应用场景
-
电器,电源设备和园艺工具
-
高容量电池组 (电动自行车, 电动滑板车)
-
电机驱动装置,无人机,通讯设备
5、封装信息
6、管脚定义和功能描述
管脚功能描述
| 序号 | 名称 | 描述 |
|---|---|---|
| 1 | GND | 内部电路的接地连接 |
| 2 | VIN | 将调节器供电输入引脚连接到高侧功率MOSFET和内部偏置调节器。直接连接到降压转换器的输入供电,使用短且低阻抗的通路。 |
| 3 |
EN/ UVLO |
精度使能和欠压锁定(UVLO)编程引脚。如果EN/UVLO电压低于1.1V,转换器处于关断模式,所有功能被禁用。如果UVLO电压大于1.1V且低于1.5V,转换器处于待机模式,内部VCC稳压器正常工作但不切换。如果EN/UVLO电压高于1.5V,启动序列开始。 |
| 4 | RF | 定时编程引脚。该引脚与接地之间的电阻决定降压开关的开启时间。 |
| 5 | FB | 电压调节比较器的反馈输入。 |
| 6 | PGOOD | 电源良好指示器。此引脚为开漏输出引脚。通过一个外部上拉电阻(10kΩ到100kΩ)连接到源电压。 |
| 7 | BST | 引导驱动电源。 |
| 8 | SW | 开关节点内部连接到高侧NMOS降压开关的源极和低侧NMOS同步整流器的漏极。连接到功率电感的开关节点。 |
| 9 | EP | 封装的裸露垫片。没有内部电连接。将EP焊接到GND引脚并连接到大型铜平面,以降低热阻。 |
二、技术文档
| 类型 | 标题 | 上传时间 | 文档下载 |
| 产品规格书(英文) | PL89021_Datasheet_en_R1.0 | 2025/05/30 | PDF下载 |
三、应用方案
| 序号 | 标题 |
| 1 |
新能源BMS方案
|
| 2 |
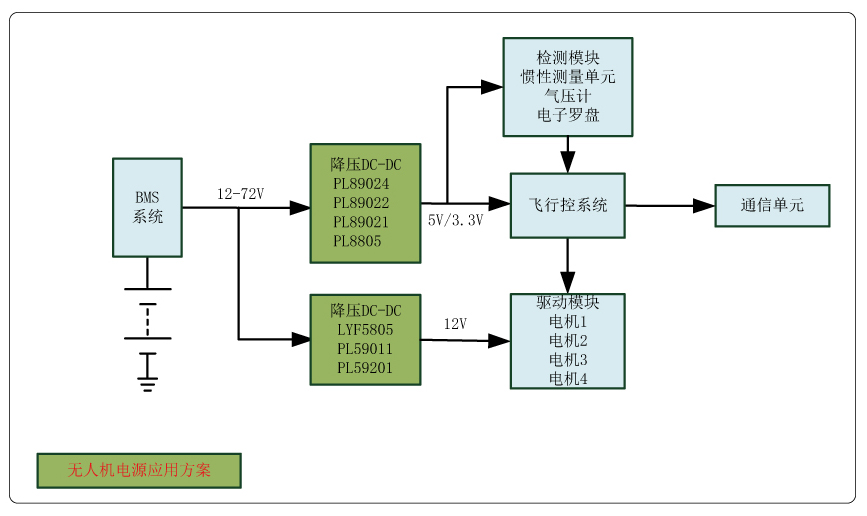
无人机电源应用方案
|

