PL3901是一款100V同步降压/升压控制器
一、产品详情
1、产品特征:
-
输入电压范围:升压模式下为4.5V至56V(感应引脚60V最大绝对值),启动后可在2.5V电压下工作,降压模式下为4.5V至96V(供电电压引脚100V最大绝对值
-
输出电压高达56V(降压模式)和 96V(升压模式)
-
±1% 1.200V 参考电压
-
电阻器或电感器DCR电流感应
-
同步运行,实现最高效率并减少热量
-
升压模式下同步MOSFET的接近100%占空比能力
-
CV/CC 模式控制(恒压和恒流)
-
低静态电流: 350μA
-
可锁定开关频率(75kHz to 850kHz).
-
可编程固定开关频率 (50kHz to 900kHz)
-
电源正常输出电压监测器
-
低关机电流, IQ < 8µA
-
内部LDO为VBIAS或EXTVCC的栅极驱动供电
-
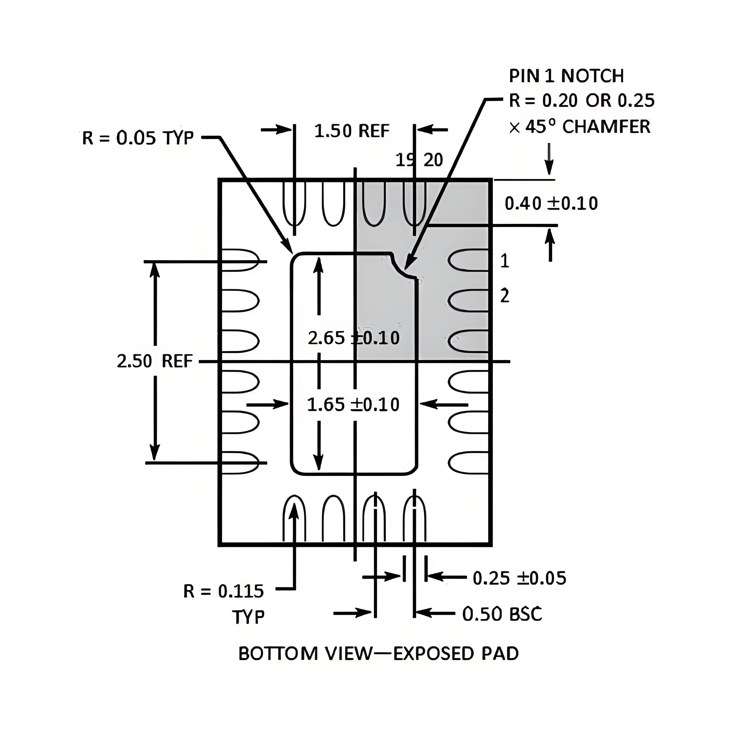
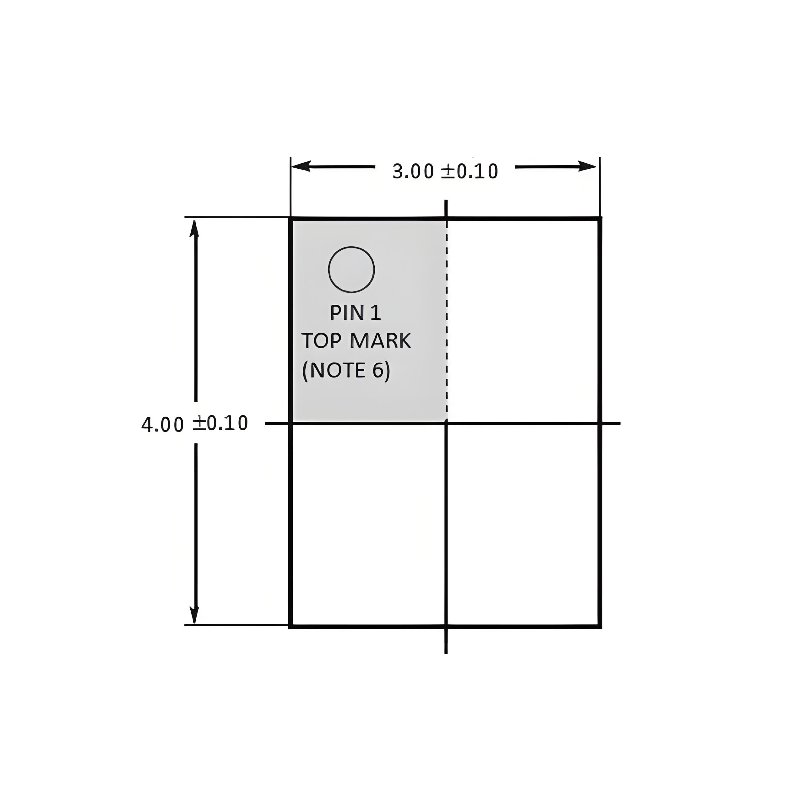
耐热性能增强型扁平20引脚3mm × 4mm QFN封装
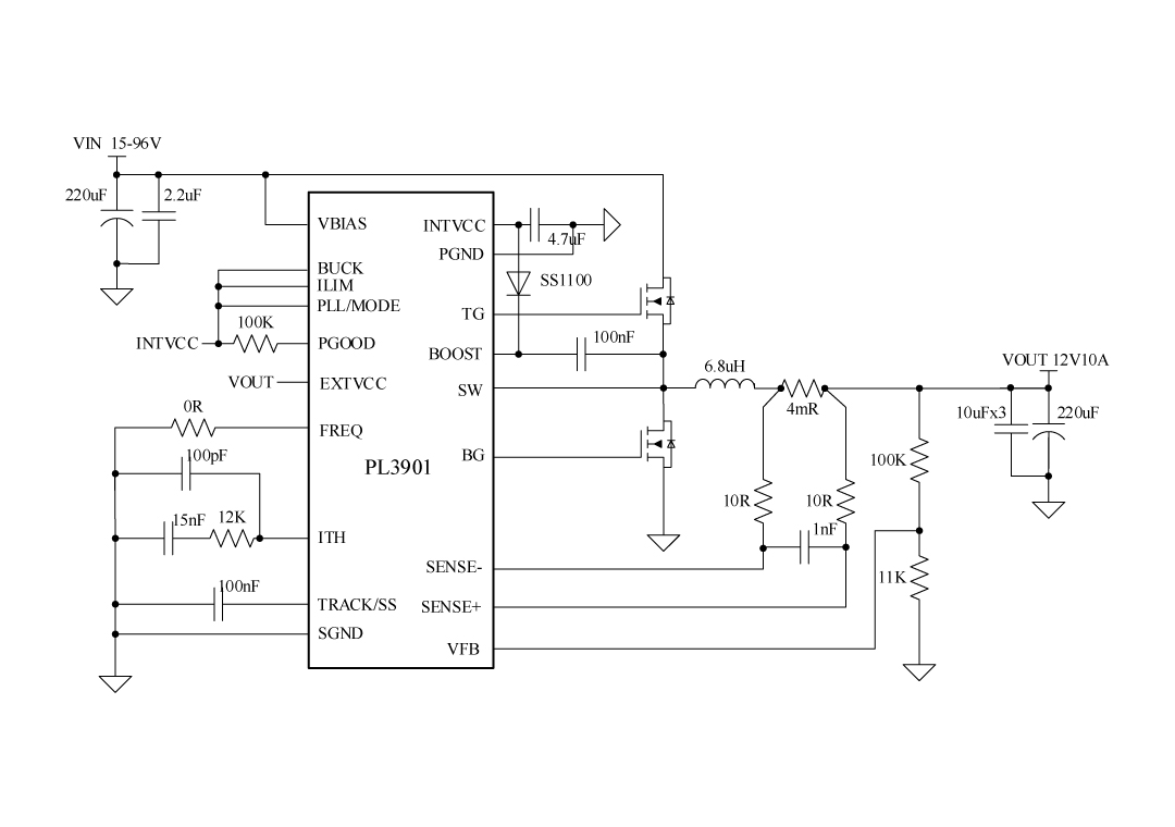
2、应用原理图:
3、产品描述
PL3901是一款高性能同步降压/升压转换器控制器。同步整流可提高效率,降低功率损耗并降低热量,从而实现高功率升压应用。4.5V至56V(升压模式)和4.5V至96V(降压模式)的输入电源范围涵盖了广泛的系统架构和电池化学成分。在升压模式下,当从转换器或其他辅助电源的输出进行偏置时,PL3901可以在启动后以低至2.5V的输入电源运行。工作频率可以设置为50kHz到900kHz的范围,或者使用内部锁相环与外部时钟同步。
TRACK/SS 引脚在启动期间逐渐提高输出电压。PLLIN/MODE 引脚在轻负载下选择突发模式、脉冲跳过模式或强制连续模式。
4、典型应用场景
-
消费类电子
-
工业
-
医疗
-
高电池电压供电系统
5、封装信息
6、管脚定义和功能描述
管脚功能描述
| 序号 | 名称 | 描述 |
|---|---|---|
| 1 |
PLLIN /MODE |
外部同步输入至相位检测器和强制连续模式输入。当外部时钟施加到此引脚时,它将强制控制器进入强制连续工作模式,锁相环将强制上升的BG1信号与外部时钟的上升沿同步。当不与外部时钟同步时,此输入决定PL3901在轻负载下的工作方式。将此引脚拉至地面选择突发模式操作。当引脚悬空时,内部100k电阻器也会激活突发模式操作。将此引脚连接到INTVCC会强制连续电感电流操作。将此引脚连接到大于1.2V且小于INTVCC-1.3V的电压选择脉冲跳跃操作。可以通过在 PLLIN/ MODE 引脚和 INTVCC 之间添加100k电阻器来完成此操作。 |
| 2 | CLKOUT | 提供与高侧FET栅极驱动相位相差180°的时钟信号的逻辑输出。 |
| 3 | BUCK | 此引脚连接到地或悬空以设置PL3901为升压模式。此引脚连接到Intvcc引脚以设置PL3901为降压模式。 |
| 4 | RUN | 运行控制输入。此引脚低于1V将关闭整个PL3901,连接到VIN的外部电阻分压器可以设置转换器操作的阈值。 |
| 5 | SENSE– | 负电流检测比较器输入。电流比较器的 (–) 输入端通常连接到与电感器串联的电流检测电阻器的负端。 |
| 6 | SENSE+ | 正电流感应比较器输入。电流比较器的 (+) 输入通常连接到电流感应电阻的正端子。电流感应电阻通常放置在升压控制器的输入端,与降压控制器的输出端串联在电感器前。该引脚还为电流比较器提供电源。SENSE+ 和SENSE– 引脚上的共模电压范围为2.5V至56V(60V绝对最大值)。 |
| 7 | VFB | 误差放大器反馈输入。该引脚从连接在输出端的外部电阻分压器接收远程感应反馈电压。 |
| 8 | ITH | 电流控制阈值和误差放大器补偿点。此引脚上的电压设置电流跳闸阈值。 |
| 9 | PGOOD | 电源良好指示器。当输出电压与稳压输出电压相差超过 ±10% 时,开漏逻辑输出被拉至地。为避免误跳闸,在激活此输出之前,输出电压必须在范围之外25μs。 |
| 10 | TG | 高侧驱动。连接到同步N沟道MOSFET的栅极。 |
| 11 | SW | 开关节点。连接到同步N沟道MOSFET的源极、主N沟道MOSFET的漏极和电感。 |
| 12 | BOOST | 用于同步N沟道MOSFET的浮动电源,通过电容器旁路到 SW,并通过连接到INTVCC的肖特基二极管供电。 |
| 13 | BG | 低侧驱动。连接到主N沟道MOSFET的栅极。 |
| 14 | INTVCC | 内部5.4V LDO输出。用于控制电路和栅极驱动器的电源。该引脚与GND去耦,采用一个最小4.7μF的低ESR陶瓷电容器。 |
| 15 | EXTVCC | 外部电源输入。当该引脚介于4.8V和30V之间时,内部开关旁路内部稳压器,直接从EXTVCC向INTVCC供电。不要使此引脚浮动。不使用时可接地。 |
| 16 | PGND | 电源地。 |
| 17 | VBIAS | 主供电引脚。它通常连接到输入电源VIN或升压转换器的输出。此引脚与信号接地引脚之间应连接一个旁路电容器。该引脚的工作电压范围为4.5V到96V(绝对最大值100V)。 |
| 18 | ILIM | 电流比较器感应电压范围设置。该引脚用于设置峰值电流感应电流比较器中的电压。将此引脚连接到INTVCC以设置峰值电流感应电压为60mV,控制器在恒压模式下运行,在Buck模式下可以实现打嗝的短路保护。通过电阻器将此引脚连接到SGND,以设置电流感应电压范围,控制器在恒压和恒流模式下运行。 |
| 19 |
TRACK /SS |
外部追踪和软启动输入。PL3901 将 VFB 电压调节为 1.2V 或 TRACK/SS 引脚上的电压中的较小者。一个内部 10μA 上拉电流源连接到该引脚。此引脚上的接地电容器设定了最终调节输出电压的斜坡时间。或者,连接到此引脚的另一个电压源上的电阻分压器允许 PL3901 输出在启动期间跟踪另一个电源。 |
| 20 | FREQ | 用于内部VCO的频率控制引脚。将引脚连接到SGND会迫使VCO以固定的低频350kHz运行。将引脚连接到INTVCC会迫使VCO以固定的高频535kHz运行。通过将一个电阻器从FREQ引脚连接到 SGND,可以将频率编程为50kHz到900kHz。电阻器和内部20μA源电流产生的电压被内部振荡器用于设置频率。此外,该引脚也可以用直流电压驱动,以改变内部振荡器的频率。 |
| 21 | SGND | 信号接地,外露的封装焊盘并连接到一个大的铜平面,以减少热阻。 |
二、技术文档
| 类型 | 标题 | 上传时间 | 文档下载 |
| 产品规格书(英文) | PL3901_Datasheet_en_R1.0 | 2025/07/10 | PDF下载 |
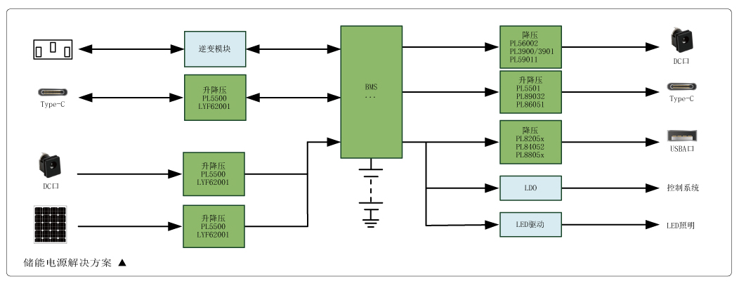
三、应用方案
| 序号 | 标题 |
| 1 |
移动储能电源方案
|

