PL88106是一款55V高压同步降压转换器 SOT23-6L封装: SOP8封装:
一、产品详情
1、产品特征:
-
4.5V - 55V 宽范围输入电压
-
0.6A持续电流输出能力
-
集成高侧80V, 550mΩ和低侧80V, 350mΩ功率场效应管开关
-
高达95%效率
-
内部软启动功能可限制通电时的瞬时电流
-
内部补偿以节省外部元器件的使用
-
支持输入欠压锁定功能
-
支持输入过压保护,以防止设备在大电压和大电流情况下工作
-
支持输出过压保护
-
支持输出短路保护
-
支持过温保护
-
在轻载模式下采用脉冲跳频功能以提高轻载效率
-
低等效串联电阻(ESR)的陶瓷输出电容器也能稳定
-
固定150k开关频率
-
外部组件较少,内部防护强大
-
采用SOT23-6L,SOP-8两种封装形式
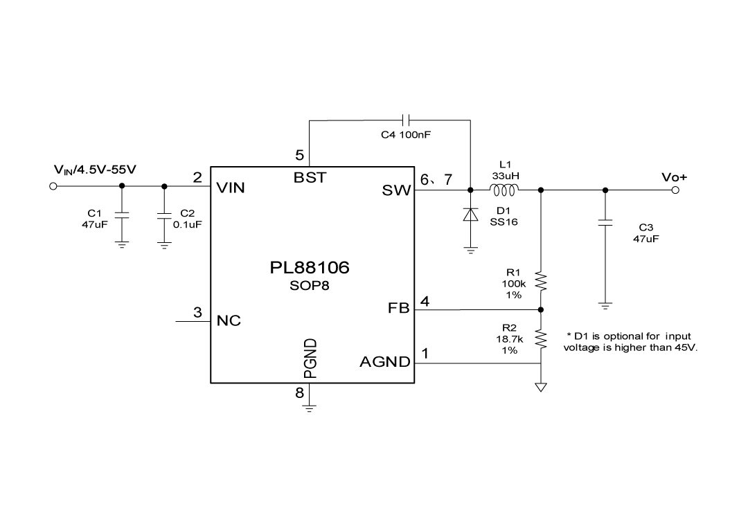
2、应用原理图:
3、产品描述
PL88106是一款55V高压同步降压转换器。它集成了一个80V 550mΩ高侧和一个80V 350mΩ低侧功率开关,以在4.5V至55V的宽工作输入电压范围内提供600mA的持续负载电流。峰值电流模式控制提供快速瞬态响应和逐周期电流限制。
4、典型应用场景
-
功率计
-
分布式电力系统
-
电池充电器
-
线性稳压器的前置调节器
-
灯条控制器
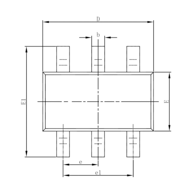
5、封装信息
SOT23-6L封装 ↓
6、管脚定义和功能描述
管脚功能描述
SOT23-6L封装 ↓
| 序号 | 名称 | 描述 |
|---|---|---|
| 1 | BST | 在SW和BST之间连接一个0.1µF或更大的电容器,以为高侧栅驱动器供电 |
| 2 | GND | 参考地 |
| 3 | FB | 反馈输入。FB感应输出电压。将FB连接到一个连接在输出和接地之间的分压器上。FB是一个敏感节点。保持FB远离SW和BST引脚。 |
| 4 | NC | 空脚 |
| 5 | VIN | 电源输入。Vin为集成电路提供电源。为Vin提供一个4.5V到55V的电源。使用一个大电容器和至少另外一个0.1uF的陶瓷电容器将Vin旁路接地,以消除集成电路输入中的噪声。将电容器放置在靠近Vin和接地引脚的位置。 |
| 6 | SW | 电压切换引脚。将此引脚连接到电感的切换节点。 |
SOP8封装 ↓
| 序号 | 名称 | 描述 |
|---|---|---|
| 1 | AGND | 信号接地用于内部参考和控制电路。 |
| 2 | VIN | 电源输入。Vin为集成电路提供电源。为Vin提供一个4.5V到55V的电源。用一个大电容器和至少另外一个0.1uF的陶瓷电容器将Vin旁路接地,以消除集成电路输入中的噪声。将电容器放置在靠近Vin和接地引脚的位置。 |
| 3 | NC | 空脚 |
| 4 | FB | 反馈输入。FB感应输出电压。将FB连接到一个连接在输出和接地之间的分压器上。FB是一个敏感节点。保持FB远离SW和BST引脚。 |
| 5 | BST | 在SW和BST之间连接一个0.1µF或更大的电容器,以为高侧栅驱动器供电。 |
| 6 | SW | 电压切换引脚。将此引脚连接到电感的切换节点。 |
| 7 | SW | 电压切换引脚。将此引脚连接到电感的切换节点。 |
| 8 | PGND | 电源地 |
二、技术文档
| 类型 | 标题 | 上传时间 | 文档下载 |
| 产品规格书(英文) | PL88106_Datasheet_en_r1.0 | 2025/06/10 | PDF下载 |
三、应用方案
| 序号 | 标题 |
| 1 |
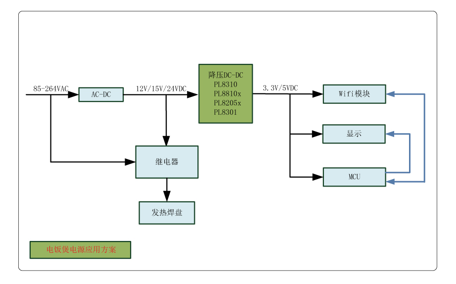
电饭煲电源应用方案
|
| 2 |
直流变频空调电源应用方案
|
| 3 |
扫地机器人方案
|
| 4 |
智能办公桌、智能沙发应用方案
|
| 5 |
智能家电应用方案
|

