具有快速关断特性的单通道同步整流控制器
1、特点
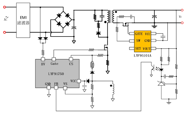
| 2、概述 LYF95101A是一款高性能、高集成度、具有快速关断特性的单通道同步整流控制器。支持CCM, QR和DCM的多模式工作。通过智能的控制MOSFET的开通和关断,可替代反激变换器次级整流的肖特基二极管来实现效率的提高。 LYF95101A 内置自供电电路,可从SW 或VOUT分别给VCC 充电,从而可以使IC 在输出电压很低时可以正常工作,如在电池充电时低输出电压或输出短路时。LYF95101A 支持放在正端时,可以满足正常供电而无需辅助绕组供电。LYF95101A 采用专利的振铃检测电路防止在DCM 下Vds 振荡引起的误开通。 LYF95101A 提供SOT23-6 封装。 3、应用领域
|
| 4、典型应用图 | 5、引脚定义与器件标识 |
![]() | LYF95101A提供了6-Pin 的SOT23-6 封装,顶层如下图所示:
|



