PL8805是一款60V 3.5A降压DC-DC稳压器
一、产品详情
1、产品特征:
-
4.7V-60V宽范围工作输入电压
-
结温范围: –40°C - +150°C
-
固定3ms内部软启动计时器
-
支持峰值电流限制
-
支持欠压锁定和热停机保护
-
0.8V 1% 内部电压基准源
-
可调开关频率最高可达2MHz
-
集成80mΩ高侧场效应管
-
在轻负载模式下采用脉冲跳频模式以提高轻载效率
-
轻载时低压差运行,并采用集成式自举充电式场效应管
-
65V输入过压保护
-
运行时效率高达100%
-
采用ESOP8封装
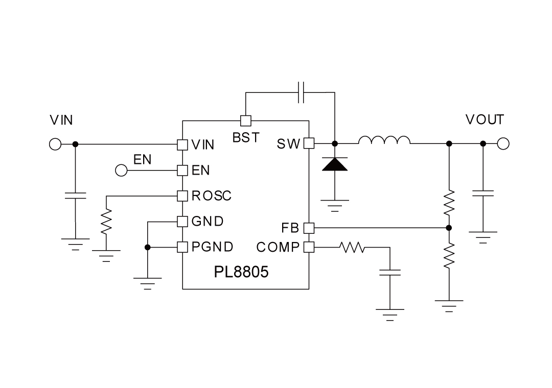
2、应用原理图:
3、产品描述
PL8805是一款60V、3.5A的降压稳压器,内置高侧场效应管。该设备能够承受高达65V的负载脉冲。电流模式控制提供简单的外部补偿和灵活的元件选择。低纹波脉冲跳频模式减少了无负载供电电流。当使能引脚拉低时,关断供电电流降至10μA。
欠压锁定内部设置为4.7V,但可以通过启用引脚进行增加。输出电压启动斜率由内部控制,以提供受控启动并消除超调。宽广的开关频率范围允许优化效率或外部元件尺寸。输出电流是逐周期限制的。频率回退和热关断在过载条件下保护内部和外部元件。
PL8805的其他特点包括超低静态电流和高轻负载效率、创新的峰值电流保护、集成的 VCC 偏置电源和引导二极管、精确的使能和输入欠压锁定 (UVLO),以及带自动恢复的热关断保护。
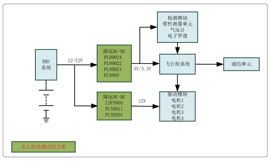
4、典型应用场景
-
电器,电源设备和园艺工具
-
高容量电池组 (电动自行车, 电动滑板车)
-
电机驱动装置,无人机,通讯设备
-
工业自动化和电机控制
-
车辆配件:全球定位系统(GPS),娱乐系统
-
USB专用充电端口和电池充电器
5、封装信息
6、管脚定义和功能描述
管脚功能描述
| 序号 | 名称 | 描述 |
|---|---|---|
| 1 | BST | 引导驱动电源。 |
| 2 | VIN | 将调节器供电输入引脚连接到高侧功率场效应管和内部偏置调节器。直接连接到降压转换器的输入供电,使用短且低阻抗的路径。 |
| 3 |
EN/ UVLO |
使能引脚,内置上拉电流源。拉到低于1.2V以禁用。浮空以启用。使用两个电阻调整输入欠压锁定。 |
| 4 | ROSC | 电阻定时。当使用外部电阻接地以设置切换频率时,内部放大器将该端子保持在固定电压上。如果该端子被拉高到锁相环的上限阈值,则会发生模式变化,端子变为同步输入。内部放大器被禁用,端子成为内部锁相环的高阻抗时钟输入。如果时钟边缘停止,内部放大器被重新启用,操作模式返回到电阻频率编程。 |
| 5 | FB | 电压调节比较器的反馈输入。 |
| 6 | COMP | 误差放大器输出和输入到输出开关电流(PWM)比较器。将频率补偿元件连接到此端口。 |
| 7 | GND | 内部电路的接地连接 |
| 8 | SW | 转换器内部高侧功率场效应管和开关节点的来源。 |
| 9 | EP | 封装的裸露垫片。没有内部电连接。将EP焊接到GND引脚并连接到大型铜平面,以降低热阻。 |
二、技术文档
| 类型 | 标题 | 上传时间 | 文档下载 |
| 产品规格书(英文) | PL8805_Datasheet_en_R1.0 | 2025/05/30 | PDF下载 |
三、应用方案
| 序号 | 标题 |
| 1 |
无人机电源应用方案
|

