PL82052是一款32V/3.5A同步降压转换器
一、产品详情
1、产品特征:
-
输入电压范围:4.6V-33V
-
3.5A持续输出电流能力
-
集成高侧40V,80mΩ和低侧40V, 50mΩ功率场效应管
-
高达97%效率
-
软启动时间可编程,以限制设备通电时瞬时电流
-
通过外部电阻可调节频率范围80-kHz to 2-MHz (将引脚ROSC浮空,频率为160kHz, 将ROSC接地,频率为80kHz)
-
支持脉冲跳频模式以实现高效率
-
通过频率抖动来缓解电磁干扰问题
-
峰值电流模式控制
-
支持欠压、过压、过流、短路、温度保护
-
采用ESOP8封装
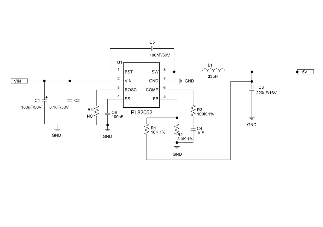
2、应用原理图:
3、产品描述
PL82052是一款单片同步降压调节器,具有从4.6V到33V的宽输入电压范围。采用内部斜率补偿的电流模式控制,以减少元件数量。PL82052还具有轻负载脉冲跳频模式,这允许在轻负载时减少从输入电源到系统的功率损失。转换器的开关频率可以通过外部电阻设置在80kHz到2MHz之间。
PL82052引入频率抖动操作以减少电磁干扰。周期性电流限制与频率折叠相结合,可以在过载条件下保护集成电路。PL82052使用外部补偿,这简化了不同频率的环路设计。
4、典型应用场景
-
9V, 12V和24V分布式供电系统
-
消费类应用产品(例如电视、机顶盒、路由器、液晶显示屏以及周边设备)
-
工业及车载娱乐电源供应器
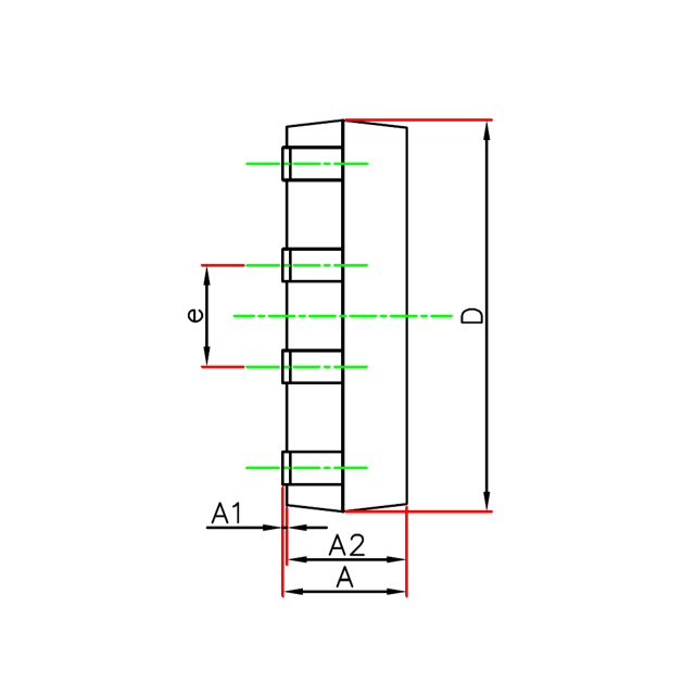
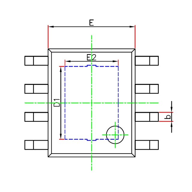
5、封装信息
6、管脚定义和功能描述
管脚功能描述
| 序号 | 名称 | 描述 |
|---|---|---|
| 1 | BST | 在SW和BST之间连接一个0.1µF或更大的电容器,为高侧栅极驱动器供电。 |
| 2 | VIN | 电源输入。VIN为集成电路供电。为VIN提供4.6V至33V的电源。用一个大电容和至少另一个0.1uF的陶瓷电容将VIN旁路到地,以消除输入到集成电路的噪声。将电容器靠近VIN和地脚放置。 |
| 3 | ROSC | 切换频率程序引脚。将一个电阻连接到该引脚以设置切换频率。如果将引脚悬空,则切换频率为160kHz。 |
| 4 | SS | 软启动引脚。连接到此引脚的外部电容器设置输出上升时间。 |
| 5 | FB | 输出电压反馈引脚。 |
| 6 | COMP | 误差放大器的输出和PWM比较器的输入。将频率补偿元件连接到此引脚。 |
| 7 | GND | 参考地 |
| 8 | SW | 电压切换引脚。将此引脚连接到电感的切换节点。 |
| 9 | GND | 参考地 |
二、技术文档
| 类型 | 标题 | 上传时间 | 文档下载 |
| 产品规格书(英文) | PL82052_Datasheet_en_r1.0 | 2025/06/13 | PDF下载 |
三、应用方案
| 序号 | 标题 |
| 1 |
车载电子方案
|
| 2 |
智能窗帘应用方案
|
| 3 |
智能家电应用方案
|
| 4 |
直流变频空调电源应用方案
|
| 5 |
电饭煲电源应用方案
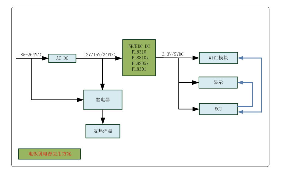
|

